接下来,我将为大家详细解析一下梦幻西游魔王回血的问题,希望我的回答可以解决大家的疑惑。下面,让我们来探讨一下梦幻西游魔王回血的话题。

梦幻西游龟速魔王带什么特技较好?
1、回血特技:由于龟速魔王在战斗中往往处于较慢的行动顺序,因此携带回血特技可以在关键时刻为自己或队友恢复生命值,增强队伍的续航能力。例如,可以选择“慈航普度”等强大的群体回血特技,或者“四海升平”等适用于多种战斗情况的回血特技。避免攻击类特技:对于龟速魔王来说,攻击类特技如“破血狂攻”或“弱点击破”等并不适合。
2、增加输出类特技:破血狂攻、嗜血、嗜魂等,这些特技可以显著提升魔王的攻击力,使其在战斗中更具威胁。

3、头盔、衣服、鞋子:推荐选择龙牙系列或碧血系列,这些装备具有较好的防御属性和生命值,增强魔王的生存能力。项链、戒指、耳饰:推荐选择龙牙系列或碧血系列,这些首饰具有较好的攻击属性和命中,提升魔王的输出能力。特技搭配:必杀特技:推荐使用“魔王降世”,具有极高的单体伤害,适合迅速击败敌人。
4、梦幻西游魔王特技推荐选择圣灵之甲、流云诀和放下屠刀,特效推荐选择法术暴击和简易。特技推荐: 圣灵之甲:怒气消耗较少,在日常任务中能够提供类似罗汉金钟的小型保命效果,非常适合魔王使用。 流云诀:魔王对速度有一定追求,流云诀可以为单体加速,帮助魔王在战斗中抢占先机。
5、首先,头盔推荐“圣灵之甲”,它能提升法术伤害,非常适合输出职业。腰带则推荐“流云诀”,这个特技可以提高法术暴击率,进一步增强输出。至于鞋子,可以考虑“放下屠刀”或“碎甲术”,前者降低对方物理防御,后者减少对方法术防御,两者都能有效提升输出。
梦幻西游手游魔王寨如何加点?最全面的加点方案!
梦幻西游手游魔王寨的加点方案有多种,以下是几种最全面的加点方案:5魔加点:特点:法术伤害极高,适用于日常活动。适用场景:如一条、28星宿、秘境等日常任务,可以保障秒出去以后的爆炸伤害。3魔1体1耐加点:特点:气血和物理防御较高,适用于有难度的活动和PK。
综上所述,梦幻西游手游魔王寨的加点方式应根据玩家的游戏需求和角色定位来选择。追求极致输出的玩家可以选择全魔加点;需要在活动中承受大量物理伤害的玩家可以选择3魔1体1耐加点;而希望在保持高输出的同时,也具备一定防御能力的玩家,则可以选择4魔1耐加点。
梦幻西游手游魔王经脉加点方案主要有以下几种选择:势吞八荒路线 强化法术暴击:此路线注重提升法术暴击率,使得魔王在战斗中能够造成更高的爆发伤害。适合喜欢追求极限输出的玩家选择。强化印记:通过加点提升印记的效果,无论是守护印记还是先祖印记,都能在战斗中发挥更大的作用。
说明:魔王寨天生技能有加血,所以耐力的防御价值就更加高了,这是一种模仿耐龙的加点方式。魔王寨加点五:3魔1体1耐 说明:最为中庸,也是最为稳妥的加点方式,既保证输出,又保证生存。
梦幻西游手游魔王寨的加点推荐如下:加点方案 任务加点:5魔加点:这是为了最大化法术输出,适用于日常任务和练级。全魔加点可以显著提升法术伤害,使得魔王寨在任务中能够迅速清理大量小怪。PK加点:4魔1耐:在保证法术输出的同时,增加一定的物理防御。
在梦幻西游手游中,魔王寨作为一个法术输出门派,其加点方案对于角色的成长和战斗表现至关重要。以下是几种常见的魔王寨加点推荐: 全魔加点(5魔)推荐理由:全魔加点可以最大化提升魔王寨的法术伤害输出,使得角色在战斗中能够打出爆炸性的伤害。
梦幻西游加血门派暴击手游梦幻西游魔王的加血可以暴击嘛
普陀加血可以暴击,地府不可以,因为毒回血是间接伤害,目标受到伤害同时附加毒素dot这些都结算完毕后才结算根据目标的当前气血回复生命6,梦幻西游中那个加血门派最好梦幻西游中HS(化生寺)加血门派最好,单加群加,推伤救人都可以。《梦幻西游》是一款由中国网易公司自行开发并营运的网络游戏。
加点不会增加暴击率,力量属性影响的只是攻击力而已,所以纯靠加点是没有用的。装备,有些装备的属性可以洗出暴击,但这种是看脸的,如果玩家觉得自己洗不出来的话不如去摆摊看看有没有暴击装直接入手。变身卡,有些变身卡可以临时提高暴击率。
装备选择:优先选择增加法术攻击、法术暴击和法术防御的装备,以提高魔王的输出能力和生存能力。宝石搭配:法术攻击宝石:提高法术伤害,是魔王的首选宝石。法术暴击宝石:增加法术暴击率,提高输出的不稳定性但可能带来更高的伤害。气血宝石和防御宝石:适当搭配,以提高魔王的生存能力。
法术暴击几率:由角色装备、法宝(如附灵玉)、经脉(如魔王寨的“焚天裂地”)、宠物技能(如高级法术暴击)等提供,决定触发暴击的概率。 暴击伤害加成:部分门派技能或装备特效(如“法暴伤害+10%”)可提高暴击后的伤害倍率。例如,叠加后可能使暴击倍率从5倍提升至6倍。
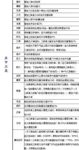
这个技能可以提高自身的法术暴击率和波动下线,持续6回合,虽然提升的量不是很可观,但在不需要群秒的时候可以先上个状态。 大招:飞星流火。魔王寨的大招可以召唤陨石随机攻击敌人,自身气血越低召唤的陨石数目越多。这个技能在双方残局的情况下往往能够逆转局势,收割残局的能力比龙宫的大招要强很多。
梦幻西游魔王回血的介绍就聊到这里吧,感谢你花时间阅读本站内容,更多关于梦幻西游魔王技能介绍、梦幻西游魔王回血的信息别忘了在本站进行查找喔。